 |

|
Elektronika.lt portalo forumas
Jūs esate neprisijungęs lankytojas. Norint dalyvauti diskusijose, būtina užsiregistruoti ir prisijungti prie forumo.
Prisijungę galėsite kurti naujas temas, atsakyti į kitų užduotus klausimus, balsuoti forumo apklausose.
Administracija pasilieka teisę pašalinti pasisakymus bei dalyvius,
kurie nesilaiko forumo taisyklių.
Pastebėjus nusižengimus, prašome pranešti.
Dabar yra 2025 10 04, 19:56. Visos datos yra GMT + 2 valandos.
|
|
|
 |
Forumas » Indukciniai elementai » ETD59 trafo viju viniojimas
|
Jūs negalite rašyti naujų pranešimų į šį forumą Jūs negalite atsakinėti į pranešimus šiame forume Jūs negalite redaguoti savo pranešimų šiame forume Jūs negalite ištrinti savo pranešimų šiame forume Jūs negalite dalyvauti apklausose šiame forume
|
|
|
 |
ETD59 trafo viju viniojimas |
Parašytas: 2015 02 03, 21:22 |
|
|
|
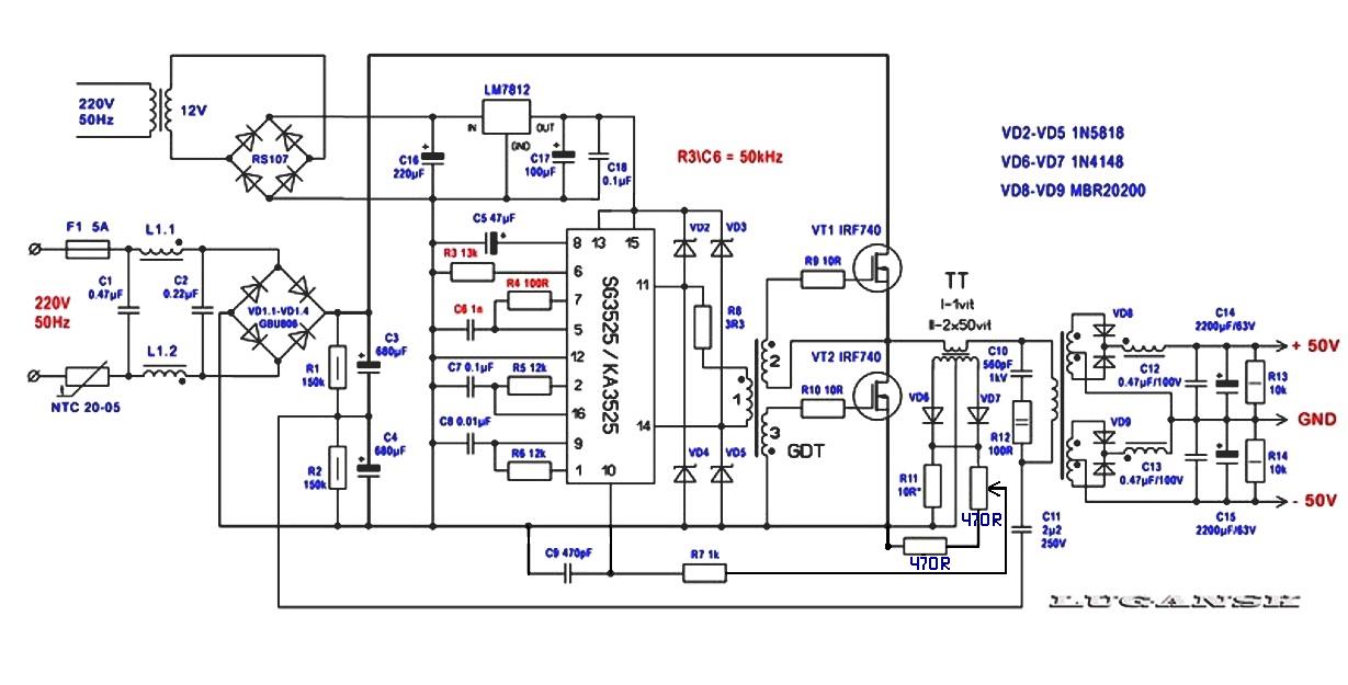
Sveiki. Reikia susivinioti impulsini trafa.Ir iskilo truputeli neaiskumu.Trafas dirbs half-brige rezimu.Viniojimo metoda as zinau. As su programa pasiskaiciavau trafo parametrus kurie man reikalingi.pirmine 8 vijos 0.8mmx13 ir antrine 16+16 0.6x6. Tai butu klausimelis kaip suvinioti tas 8 vijas su 13 laidu?ar galiu juos susukti i viena pyne ir vinioti? Cia butu tas pats klausimelis ir su antrine.As manau,kad jei susukus juos i pyne ir po to suviniojus ant serdies bus per dideli oro tarpeliai,kas privers trafa blogai dirbti.Gal yra kokiu kitokiu sprendimu? |
|
|
|
|
 |
 |
ETD59 trafo viju viniojimas |
Parašytas: 2015 02 03, 22:24 |
|
|
|
susuk į pynę ir vyniok. Dar įtariu, kad antrinė reikalinga simetriška, tai abi po 16 vijų vyniok kartu, ty, dvi pynes kartu.
Duomenų mažoka, bet įtariu, reiks mažinti Leakage inductance. Taigi, geriau būtų pirmiausiai suvynioti pirminę 6 laidai ( pynė) 8 vijos, paskui suvynioji antrinę, kaip rašiau aukščiau, paskui vynioji vėl pirminę- 6 laidai 8 vijos.
Abi pirmines sujungi lygiagrečiai ir jungi į schemą |
|
|
|
|
 |
Re: ETD59 trafo viju viniojimas |
Parašytas: 2015 02 03, 22:46 |
|
|
|
MGE rašo: |
As manau,kad jei susukus juos i pyne ir po to suviniojus ant serdies bus per dideli oro tarpeliai,kas privers trafa blogai dirbti. |
Neteisingai manai. Tik nereikia stipriai ir tankiai susukt, susukimas turi būti lengvas taip, kad pynė pati neiširtų, ne daugiau. |
|
|
|
|
 |
ETD59 trafo viju viniojimas |
Parašytas: 2015 02 03, 22:58 |
|
|
|
Cia butu SMPS impulsiniam maitblokiui,akumu krovikliui.Reikia galingesnio,nes esama esu pasidares su ETD44 trafu.Kurio galia tik 400w.o reikia virs 1kw. Iejimo itampos butu tokios;
40v-65v-200v
isejimo;
55v deklaruojama galia 1340w |
|
|
|
|
 |
ETD59 trafo viju viniojimas |
Parašytas: 2015 02 04, 00:50 |
|
|
|
Nežinau kokio gamintojo PWM mikroschemą naudosi, bet pavyzdžiui Power integrations puslapyje (jie gamina TOPSwitch) yra Application Note (deja, dabar "ant greičio" nerandu, teks pačiam pasieškoti), kur labai paprastai ir suprantamai išaiškinti reikalavimai transformatoriams bei apvijų vyniojimui. |
|
|
|
|
 |
ETD59 trafo viju viniojimas |
Parašytas: 2015 02 04, 01:59 |
|
|
|
dekoju atsakiusiems. Paieskosiu aprasymu kur pasiulete.naudoju papuliariaja SG3525 per GDT trafa.Patiko veikimo principas,nekaprizingas.bandziau su draiveriais IR klases tai pavargau derint.Veliau parasysiu kaip seksis vinioti  |
|
|
|
|
 |
ETD59 trafo viju viniojimas |
Parašytas: 2015 02 05, 00:26 |
|
|
|
Norint tikslaus atsakymo,klausimas turi buti kuo tikslesnis. O Jus tikras,kad duomenys teisingi? Pyne pynei nelygi.
Atsiprasau,truputi ne itema,kaip vidui.k projektelis sekesi? |
|
_________________ Tiesa slypi visai cia pat. |
|
|
|
 |
 |
ETD59 trafo viju viniojimas |
Parašytas: 2015 02 05, 21:43 |
|
|
|
ieskotojas rašo: |
Norint tikslaus atsakymo,klausimas turi buti kuo tikslesnis. O Jus tikras,kad duomenys teisingi? Pyne pynei nelygi.
Atsiprasau,truputi ne itema,kaip vidui.k projektelis sekesi? |
sorry, čia kalbame apie SG3525 kontrolerio paleidimą? Jei apie tai, tai buvo problemų su PCB trasavimu, bet su 4x1 mkf keramika ir 1000 bei 220 mkf elektrolitu ant maitinimo ir common padėtis pataisyta. Beje, takelis apie 15 cm, o įtampos kritimą davė , impulse, apie 0,5V . Teko ant takelio išilgai 1 mm Cu monolito laidą prilituoti, ir tos priemonės pataisė padėtį Dar buvau su OA apsirikęs, tarybinis K553UD2 negali veikti Common Mode Include Ground, teko keisti į LM358
Kaip nekeista, viskas veikia 5kW išėjime virina , net stebėtina  |
|
|
|
|
 |
 |
ETD59 trafo viju viniojimas |
Parašytas: 2015 02 07, 00:21 |
|
|
|
Na trafukas jau suvyniotas.Visdelto teko darytis zemesniai galiai 950w.Nes labai jau storos pynes,ir labai sunku su jomis susitvarkyti ant karkaso.Reis persipiesti PCB ir imontuoti.
[/img] |
|
|
|
|
 |
ETD59 trafo viju viniojimas |
Parašytas: 2015 04 07, 21:55 |
|
|
|
MGE rašo: |
Na trafukas jau suvyniotas.Visdelto teko darytis zemesniai galiai 950w.Nes labai jau storos pynes,ir labai sunku su jomis susitvarkyti ant karkaso.Reis persipiesti PCB ir imontuoti.
[/img] |
www.varinekaruna.lt gali nusipirkti vario folijos ir pasidaryti sau šventę. Labai tinka mašininių stiprintuvų trafams, kur didelė pirminės apvijos srovė. |
|
|
|
|
|
 |
Google paieška forume |
|
 |
Naujos temos forume |
|
 |
FS25 Tractors
Farming Simulator 25 Mods,
FS25 Maps,
FS25 Trucks |
 |
ETS2 Mods
ETS2 Trucks,
ETS2 Bus,
Euro Truck Simulator 2 Mods
|
 |
FS22 Tractors
Farming Simulator 22 Mods,
FS22 Maps,
FS25 Mods |
 |
VAT calculator
VAT number check,
What is VAT,
How much is VAT |
 |
Dantų protezavimas
All on 4 implantai,
Endodontija mikroskopu,
Dantų implantacija |
 |
FS25 Mods
FS25 Maps,
FS25 Cheats,
FS25 Install Mods |
 |
FS25 Mods
Farming Simulator 25 Mods,
FS25 Maps |
 |
ATS Trailers
American Truck Simulator Mods,
ATS Trucks,
ATS Maps |
 |
Fun football drills
Football Training Equipment,
Defending drills football,
Kids football training kit |
|

|
 |