 |

|
|
Elektronika.lt portalo forumas
Jūs esate neprisijungęs lankytojas. Norint dalyvauti diskusijose, būtina užsiregistruoti ir prisijungti prie forumo.
Prisijungę galėsite kurti naujas temas, atsakyti į kitų užduotus klausimus, balsuoti forumo apklausose.
Administracija pasilieka teisę pašalinti pasisakymus bei dalyvius,
kurie nesilaiko forumo taisyklių.
Pastebėjus nusižengimus, prašome pranešti.
Dabar yra 2025 11 23, 11:50. Visos datos yra GMT + 2 valandos.
|
|
|
 |
Forumas » Principinės elektrinės schemos » Savadarbis suvirinimo aparatas
|
Jūs negalite rašyti naujų pranešimų į šį forumą Jūs negalite atsakinėti į pranešimus šiame forume Jūs negalite redaguoti savo pranešimų šiame forume Jūs negalite ištrinti savo pranešimų šiame forume Jūs negalite dalyvauti apklausose šiame forume
|
|
|
 |
 |
Savadarbis suvirinimo aparatas |
Parašytas: 2012 07 20, 07:24 |
|
|
|
|
to encefalitas-gsu
aš tokią schemą tiristoriaus valdymui padariau, su pieštuku buvo parašytas žurnalo Nr, tai gal pats skaičių kokį sumaišiau.
Dėl pirmosios schemos su 555 ir MOC3021. Nelabai gera schema galingo tiristoriaus valdymui, turiu galvoje jos galas. Tirisstoriui reikia paduoti įtampą į Gate per trafą. Tai palieki R10, iš jo į PNP tranzo bazę, koks KT814 tinka. Tranzo emiteris prie Vcc, kolektorius į trafo pirminę, kitas apvijos galas į masę. Gali pašuntuoti pirminę apviją diodu, anodas į masę .
Dėl antros schemos. Tau reikėtų svarkei stabilizuoti srovę, ne įtampą, jei virini su elektrodu |
|
|
|
|
|
 |
 |
Savadarbis suvirinimo aparatas |
Parašytas: 2012 07 25, 02:58 |
|
|
|
|
| vidas.k rašo: |
| Dėl pirmosios schemos su 555 ir MOC3021. Nelabai gera schema galingo tiristoriaus valdymui, turiu galvoje jos galas. Tirisstoriui reikia paduoti įtampą į Gate per trafą. |
Ka turi uomeni sakydamas kad schemos galas blogas? Galiu gal tada pasijungti koki SSR pavisdziui turiu CX380D5
Juk nebutina naudoti butent trafa siuncimam signalui i gate ?
Pateikta schema prasitestavau. Ji veikia tik isinanti signala reikia "apversti" . |
|
|
|
|
|
 |
Savadarbis suvirinimo aparatas |
Parašytas: 2012 07 25, 09:08 |
|
|
|
|
tavo SSR pažiūrėjau, ji tik 5 A gali komutuoti. Kokiam galui ji tinka?
O ko tu bijai trafo, jis juk paprastas kaip grėblys. Paimi feritinį žiedą 2000HH apie 0,5-1 kv cm skerspjūvio, pirminė ir antrinė po 100 vijų apie 0,2 mm vielos. Valanda darbo |
|
|
|
|
|
 |
 |
Savadarbis suvirinimo aparatas |
Parašytas: 2012 07 25, 11:07 |
|
|
|
|
| vidas.k rašo: |
tavo SSR pažiūrėjau, ji tik 5 A gali komutuoti. Kokiam galui ji tinka?
O ko tu bijai trafo, jis juk paprastas kaip grėblys. Paimi feritinį žiedą 2000HH apie 0,5-1 kv cm skerspjūvio, pirminė ir antrinė po 100 vijų apie 0,2 mm vielos. Valanda darbo |
Kaip suprasti tik 5A komutuoja ? Juk tiristoriui atidaryti kokiu 300mA reikia.
Su trafu gal ir paprasta. O i trafa ieinantis signalas staciakampis tinka ? duotoje schemoje jis per visa pusperiodi iki galo tesesi nuo ijungimo momento , ar neturetu signalas buti trumpas (fiksuoto plocio) arba turima iseinanti signala padaryti pulsuojanti per visa jo ploti ? |
|
|
|
|
|
 |
 |
Savadarbis suvirinimo aparatas |
Parašytas: 2012 07 25, 12:02 |
|
|
|
|
| encefalitas-gsu rašo: |
| vidas.k rašo: |
tavo SSR pažiūrėjau, ji tik 5 A gali komutuoti. Kokiam galui ji tinka?
O ko tu bijai trafo, jis juk paprastas kaip grėblys. Paimi feritinį žiedą 2000HH apie 0,5-1 kv cm skerspjūvio, pirminė ir antrinė po 100 vijų apie 0,2 mm vielos. Valanda darbo |
Kaip suprasti tik 5A komutuoja ? Juk tiristoriui atidaryti kokiu 300mA reikia.
Su trafu gal ir paprasta. O i trafa ieinantis signalas staciakampis tinka ? duotoje schemoje jis per visa pusperiodi iki galo tesesi nuo ijungimo momento , ar neturetu signalas buti trumpas (fiksuoto plocio) arba turima iseinanti signala padaryti pulsuojanti per visa jo ploti ? |
SSR - kas iš jos? komutuoja tuos 300mA, bet iš kur įtampą į Gate paimsi- dar vienas lygintuvas reikalingas. Imti įtampą iš tiristoriaus jėgos grandinės- tai būtų iškrypimas.
Stačiakampis į trafą turi būti apribotas savo trukme. Kaip sakkiau PNP tranzas, nuosekliai su R10 kondensatorius apie 0,1 mkf. Tarp emiterio ir Vcc rezistorius 1 kom. |
|
|
|
|
|
 |
 |
Savadarbis suvirinimo aparatas |
Parašytas: 2012 07 25, 15:43 |
|
|
|
|
O koks skirtumas PNP ar NPN tranziuka naudoti duotoje situacijoje ?
Po R10 (R4 arba R9) kondikas kada ir kokiu budu issikrauna ?
 |
|
|
|
|
|
 |
Savadarbis suvirinimo aparatas |
Parašytas: 2012 07 25, 18:54 |
|
|
|
|
to encefalitas
aš jau sakiau- tarp tranzo emiterio ir bazės apie 1 kom rezistorius.
Nelabai įžiųriu reikšmes, to reziuko tarp emiterio ir Vcc, jis turi būti apie 20 omų.
dar nuosekliai su diodu , šuntuojančiu trafo pirminę, įjunk stabilitroną apie 20 voltų , priešingu poliarumu, nei diodas
NPN tranzas netinka, visa logika apsiverčia |
|
|
|
|
|
 |
Savadarbis suvirinimo aparatas |
Parašytas: 2012 07 26, 13:20 |
|
|
|
|
Patingejau vinioti ant ziedo tai ant greituju pasiemiau trafuka su feritine (panasus kaip PC maitinblokije) serdimi ir susisukau 0.25 viela 3 po 100 apviju. Ar toks trafukas tinka ? Jis turi oro tarpa per vidurini pirsta.
Sedies plotis 4cm |
|
|
|
|
|
 |
Savadarbis suvirinimo aparatas |
Parašytas: 2012 07 26, 14:10 |
|
|
|
|
oro tarpas yra blogai. Su svitriniu popieriumi reikia ji pasalinti, pasidejus ant lygaus pavirsiaus svitrini popieriu
. arba paimk 2 tokius pacius nuo PC trafus, tas puseles gali taip sudeti , kad nelieka oro tarpo |
|
|
|
|
|
 |
Savadarbis suvirinimo aparatas |
Parašytas: 2012 07 28, 23:36 |
|
|
|
|
O kam salia D2 stabilitronas (zeneris).. ?
Trafukui ferito kojas nuslifavau, "apgrauziau" apviju korpusa, sujungus serdies puseles tarp ju nebera tarpo. Trafo apviju varza grubiai 1.5 omo. Radau pora PNP tranziuku tarzui sroves apribojimui kaip suprantu pilnai pakakms 10 omu (R6) |
|
|
|
|
|
 |
Savadarbis suvirinimo aparatas |
Parašytas: 2012 07 29, 08:22 |
|
|
|
|
nuosekliai su diodu zeneris yra pageidautinas, geresne impulso forma,staigiau nukrenta impulas, bet kartais jo nededa.
10 omu turetu buti gerai, kai pagaminsi PCB, su oscilu pamatysi, kokios impulso amplitudes gaunasi. I tiristoriaus gate reikia varyti didele srove, aapie 0.5A |
|
|
|
|
|
 |
 |
Savadarbis suvirinimo aparatas |
Parašytas: 2012 07 30, 02:19 |
|
|
|
|
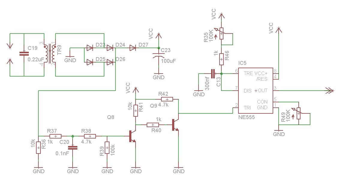
Prasitestavau surikta prototipine schema pagal paskutini pateikta brezinuka.
Vietoje R5 isidejau potenciometra 2K, galima buvo reguliuotis iseinancio is tranzo (i tarnza) signalo ploti. Signalas i trafa iseina tvarkingas ir aiskus tik per silpnas. I PNP tranzo baze ateina trumpas iki 1,2V signalas (reikia 5v). Kazkiek galima itampa padydinti idejus didesnes talpos konderi taciau signalo plotis praplateja katastrofiskai, o keiciant R5 reiksme ir siaurinant signala griztama prie tos pacios situaticios.
Pirma mintis naudoti turima schemos dali kaip logine ir stiprinti iseinanti signala...? |
|
|
|
|
|
 |
 |
Savadarbis suvirinimo aparatas |
Parašytas: 2012 07 30, 07:07 |
|
|
|
|
| encefalitas-gsu rašo: |
Prasitestavau surikta prototipine schema pagal paskutini pateikta brezinuka.
Vietoje R5 isidejau potenciometra 2K, galima buvo reguliuotis iseinancio is tranzo (i tarnza) signalo ploti. Signalas i trafa iseina tvarkingas ir aiskus tik per silpnas. I PNP tranzo baze ateina trumpas iki 1,2V signalas (reikia 5v). Kazkiek galima itampa padydinti idejus didesnes talpos konderi taciau signalo plotis praplateja katastrofiskai, o keiciant R5 reiksme ir siaurinant signala griztama prie tos pacios situaticios.
Pirma mintis naudoti turima schemos dali kaip logine ir stiprinti iseinanti signala...? |
kas ateina i tranzo baze, tai matuoji tarp bazes ir Vcc. Tai ir bus apie 1,5V.
Beje, ta schema bandai su simuliacijos sofu kazkokiu ar realia schema su oscilu? |
|
|
|
|
|
|
 |
Google paieška forume |
|
|
 |
Naujos temos forume |
|
 |
FS25 Tractors
Farming Simulator 25 Mods,
FS25 Maps,
FS25 Trucks |
 |
ETS2 Mods
ETS2 Trucks,
ETS2 Bus,
Euro Truck Simulator 2 Mods
|
 |
FS22 Tractors
Farming Simulator 22 Mods,
FS22 Maps,
FS25 Mods |
 |
VAT calculator
VAT number check,
What is VAT,
How much is VAT |
 |
Dantų protezavimas
All on 4 implantai,
Endodontija mikroskopu,
Dantų implantacija |
 |
FS25 Mods
FS25 Maps,
FS25 Cheats,
FS25 Install Mods |
 |
FS25 Mods
Farming Simulator 25 Mods,
FS25 Maps |
 |
ATS Trailers
American Truck Simulator Mods,
ATS Trucks,
ATS Maps |
|

|
 |